- 户型:
- 五室或以上
- 详细描述:
-
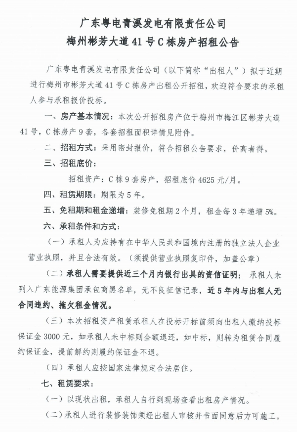
梅州房产(C栋)招租公告20260327
-
查看更多
-
-
城北路自建房一楼,两室两厅出租,市场近,生活方便,房东诚心出10小时前 8545浏览出租
-
**房产出租信息** **长安大厦优质套房出租**前天 11:31 1609浏览出租
-
出租:大埔县城西环三路六巷2号3楼,面积100平方,三房二厅前天 06:59 1880浏览出租
-
出租:新梅路江景大厦步梯4楼,三房二厅一卫,还有个单车间,家4-5 3234浏览出租
-
大埔时代广场精装修大套房出租,精致小区封闭管理,家私家电齐全4-4 1.6万浏览出租
-
出租:环二路东城尚品斜对面9楼电梯套间,全新装修,光线超好,4-4 8954浏览出租
-
出租西环路401号巷内(人民医院斜对面派出所旁边)(二房一厅4-1 4472浏览出租
-
大埔大道龙岗村委对面司马弟祠堂背50米处“承兴楼”房屋出租,3-21 1万浏览出租